光电转换效率也逐步增强
作者:艾佛森贝博ballbet官网  日期:2026-02-04  浏览:  来源:艾弗森ballbet

  我国太阳能路灯市场在近年来展现出显著的增长潜力。尽管当前总体建设规模尚处于发展阶段,但其产业历程已历经从技术探索与初步应用,到市场推广与普及,并正加速迈向规模化扩张与智能化升级的新阶段。在持续的技术进步与不断扩大的应用需求双重驱动下,行业规模稳步拓展,前景可观,正逐步在照明领域崭露头角并占据愈发重要的地位。数据显示,中国太阳能路灯行业市场规模从2019年的2.91亿元增长至2024年的3.85亿元,年复合增长率为5.76%。太阳能路灯作为一种绿色、环保、节能的照明设备,具有广阔的市场前景。随着光伏及储能技术的持续进步与成本优化,太阳能路灯将进一步向智能化方向演进,通过深度融合智能控制系统与物联网技术,实现照明系统的远程监控、精细化管理和能效优化。同时,在产品设计与材料选择上也更加注重全生命周期的环境友好性与可持续性。在此基础上,2025年中国太阳能路灯行业市场规模将增长至4.07亿元。

  相关上市企业:勤上股份(002638)、洲明科技(300232)、珈伟新能(300317)、东方日升(300118)、晶科能源(688223)、宁德时代(300750)、亿纬锂能(300014)、首钢股份(000959)、中国铝业(601600)、南玻A(000012)等。

  相关企业:中节能晶和科技有限公司、江苏天楹之光光电科技有限公司、广东宇之源太阳能科技有限公司、江苏新时代照明有限公司、江苏斯洛尔集团有限公司等。

  关键词:太阳能路灯行业发展历程、太阳能路灯行业产业链、锂电池出货量、太阳能路灯行业产销量、太阳能路灯行业市场规模、太阳能路灯行业发展趋势

  太阳能路灯是采用晶体硅太阳能电池供电,免维护阀控式密封蓄电池(胶体电池)储存电能,超高亮LED灯具作为光源,并由智能化充放电控制器控制,用于代替传统公用电力照明的路灯。太阳能路灯主要由太阳能电池板、蓄电池、LED光源、智能控制器和灯杆五部分组成。太阳能电池板采用单晶硅或多晶硅材料,负责光能转换;蓄电池通常为锂电池或胶体电池,存储电能并支持连续阴雨天使用;LED光源具有高亮度、低能耗特点;智能控制器可调节充电、放电及光照模式,延长设备寿命;灯杆则根据场景需求设计高度与材质,常见为铝合金喷塑处理,兼顾耐腐蚀性与美观性。

  太阳能路灯工作原理说明:白天太阳能路灯在智能控制器的控制下,太阳能电池板经过太阳光的照射,吸收太阳能光并转换成电能,白天太阳电池组件向蓄电池组充电,晚上蓄电池组提供电力给LED灯光源供电,实现照明功能。直流控制器能确保蓄电池组不因过充或过放而被损坏,同时具备光控、时控、温度补偿及防雷、反极性保护等功能。

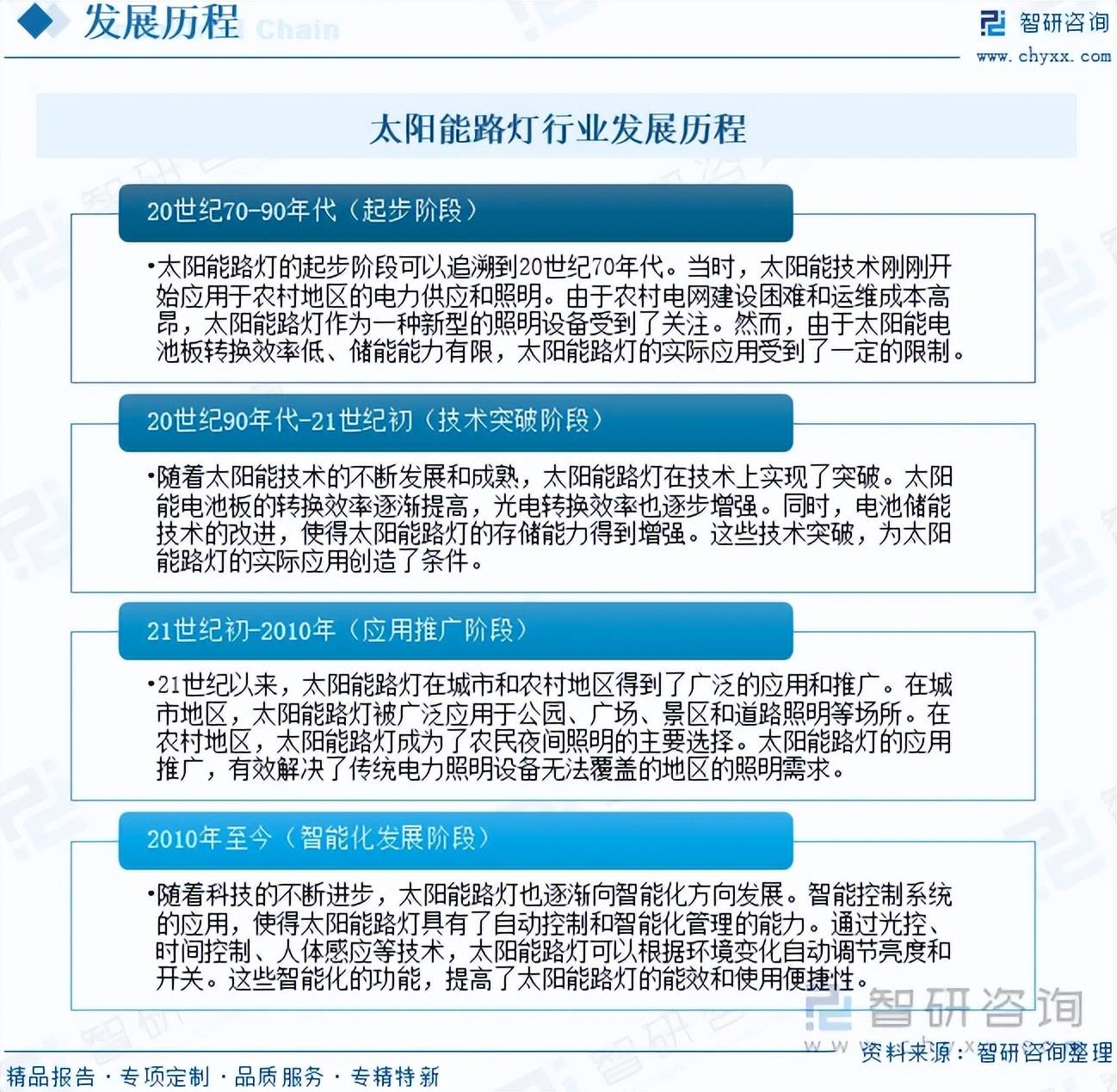
  太阳能路灯的起步阶段可以追溯到20世纪70年代。当时,太阳能技术刚刚开始应用于农村地区的电力供应和照明。由于农村电网建设困难和运维成本高昂,太阳能路灯作为一种新型的照明设备受到了关注。然而,由于太阳能电池板转换效率低、储能能力有限,太阳能路灯的实际应用受到了一定的限制。20世纪90年代以来,随着太阳能技术的不断发展和成熟,太阳能路灯在技术上实现了突破。太阳能电池板的转换效率逐渐提高,光电转换效率也逐步增强。同时,电池储能技术的改进,使得太阳能路灯的存储能力得到增强。这些技术突破,为太阳能路灯的实际应用创造了条件。21世纪以来,太阳能路灯在城市和农村地区得到了广泛的应用和推广。在城市地区,太阳能路灯被广泛应用于公园、广场、景区和道路照明等场所。在农村地区,太阳能路灯成为了农民夜间照明的主要选择。太阳能路灯的应用推广,有效解决了传统电力照明设备无法覆盖的地区的照明需求。2010年以来,随着科技的不断进步,太阳能路灯也逐渐向智能化方向发展。智能控制系统的应用,使得太阳能路灯具有了自动控制和智能化管理的能力。通过光控、时间控制、人体感应等技术,太阳能路灯可以根据环境变化自动调节亮度和开关。这些智能化的功能,提高了太阳能路灯的能效和使用便捷性。

  太阳能路灯产业链主要包括上游原材料供应、中游的制造和组装以及下游应用。上游原材料主要包括太阳能电池板、锂电池、LED灯珠、智能控制器、钢材、热镀锌钢管、铝合金、玻璃、塑料等。产业链中游为太阳能路灯的制造和组装环节。产业链下游为应用领域,包括公园、广场、景区、住宅小区、城乡道路等场所。

  太阳能路灯通常使用锂电池作为储能设备。锂电池是一种高能量密度、长寿命、环保的电池、适合用于太阳能路灯这种需要长时间储存能量的应用。太阳能路灯通过太阳能电池板将太阳能转化为电能,然后将电能储存在锂电池中。白天太阳能电池板会将太阳能转化为电能,并将多余的电能储存在锂电池中。当夜晚来临,太阳能电池板无法继续产生电能时,锂电池会释放储存的电能供太阳能路灯使用。这样,太阳能路灯就能在夜晚正常工作,而无需外部电源供应。受下业需求快速增长的强力驱动,近年来中国锂电池出货量快速上涨。数据显示,中国锂电池出货量从2020年的142GWh增长至2024年的1175GWh,年复合增长率为69.6%。2025年中国锂电池出货量将增长至1400GWh。锂电池出货量的持续高速增长与产能扩张,将为下游太阳能路灯行业提供更为充足、成本优化且性能不断提升的核心储能部件供应保障,有力支撑太阳能路灯的规模化普及与产品迭代升级。

  相关报告:智研咨询发布的《中国太阳能路灯行业市场竞争格局及发展前景研判报告》

  注:本文节选出自智研咨询发布的《研判2026!中国太阳能路灯行业发展历程、产销量、市场规模、重点企业及未来展望:社会绿色转型推动行业发展提速,太阳能路灯市场规模达4.07亿元[图]》行业分析文章,如需获取行业文章全部内容,可进入智研咨询搜索查看。

  了解更多太阳能路灯行业的深度研究分析和全面数据,请关注智研咨询发布的《中国太阳能路灯行业市场竞争格局及发展前景研判报告》。本《报告》从2026年全国太阳能路灯行业发展环境、整体运行态势、运行现状、进出口、竞争格局等角度进行入手,系统、客观的对我国太阳能路灯行业发展运行进行了深度剖析,展望2026年中国太阳能路灯行业发展趋势。《报告》是系统分析2026年度中国太阳能路灯行业发展状况的著作,对于全面了解中国太阳能路灯行业的发展状况、开展与太阳能路灯行业发展相关的学术研究和实践,具有重要的借鉴价值,可供从事太阳能路灯行业相关的政府部门、科研机构、产业企业等相关人员阅读参考。

  智研咨询专注产业咨询十五年,是中国产业咨询领域专业服务机构。公司以“用信息驱动产业发展,为企业投资决策赋能”为品牌理念。为企业提供专业的产业咨询服务,主要服务包含精品行研报告、专项定制、月度专题、可研报告、商业计划书、产业规划等。提供周报/月报/季报/年报等定期报告和定制数据,内容涵盖政策监测、企业动态、行业数据、产品价格变化、投融资概览、市场机遇及风险分析等。返回搜狐,查看更多